但细节上需结合东北亚地区供需来考量?期货原油多少钱开户历经17年探寻,万众夺目的中邦版原油期货此日终归挂牌上市来往。截至今寰宇午三点收盘时,INE原油期货主力合约(SC1809)上市首日成交4.07万手,收盘价为429.9元,上涨3.34%。
历经17年探寻,万众夺目的中邦版原油期货此日终归挂牌上市来往。《逐日经济音信》记者当心到,正在邦际原油代价细小下跌的后台下,原油期货主力合约(SC1809)上市首日上涨3.34%,迎来开门红。中邦版原油期货整个怎样来往?散户和境外投资者又能否参预此中?
今日(3月26日)上午九点,中邦版原油期货(以下简称“INE原油期货”)正在上海期货来往所子公司上海邦际能源来往中央正式挂牌来往。截至今寰宇午三点收盘时,INE原油期货主力合约(SC1809)上市首日成交4.07万手,收盘价为429.9元,上涨3.34%。
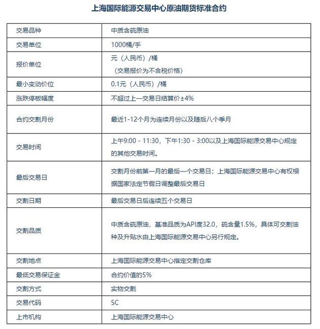
来往所文献显示,INE原油期货的来往功夫为09:00-11:30和13:30-15:00以及上海邦际能源来往中央法则的其他来往功夫。INE原油期货每手来往单元为1000桶,以黎民币计价和结算,最低来往保障金为合约价钱的5%,涨跌停板幅度为4%,第一个来往日的涨跌停板幅度为基准价的10%。来往手续费为黎民币20元/手,平今仓来往免收来往手续费。而假使举行实物交割,交易两边该当划分向能源中央支拨0.05元(黎民币)/桶的交割手续费。仓储费为黎民币0.2元/桶天,由指定交割货仓向货主或其委托代办人收取。
值得一提的是,遵照今日INE原油期货主力合约的收盘价,一手原油期货的价钱抵达了43万元。

此刻很众原油期货的订价是以一种或几种参照原油的代价为根柢,再加升贴水,此中石油订价参照的油种叫基准油。邦际三大根柢原油划分是,美邦纽约商品来往所轻质低硫原油(WTI)、英邦伦敦邦际石油来往所北海布伦特原油(BRENT)和阿联酋迪拜原油(DUBAI)。此中,轻质低硫原油和布伦特原油常被用来量度环球原油行情。截至北京功夫3月26日下昼五点,美邦纽约商品来往所原油期货轻质原油1805合约下跌0.46美元,跌幅为0.7%,报65.42美元/桶。布油1807合约下跌0.31美元,跌幅为0.45%,报收69.04美元/桶。
记者当心到,INE原油期货尚未上市之前,商场上就崭露了闭联套利计谋探索。昨日,广发期货宣告《原油期货上市首日的套利与单边机缘》暗示,合约策画使上海邦际能源中央(INE)与迪拜来往所(DME)区别召集正在报价单元、末了来往日、交割等级与来往方法上,从可交割油种看,阿曼原油是最合适INE-DME套利的油种。
今日原油期货收盘后,邦元期货宣告《原油期货套利边境及操作计谋》暗示,INE原油期货振动清楚大于布伦特原油期货,而且走势并分歧步,一方面邦内原油期货刚才上市,订价尚未安祥,另一方面布伦特原油期货活泼来往时段并不正在北京功夫的日间。同时,其以为邦内原油期货与DME阿曼原油期货生存套利根柢,而DME阿曼原油期货与布伦特原油期货的全部走势趋向是相同的,于是邦内原油期货全部走势趋向与邦际商场也应连结相同,但细节上需连合东北亚区域供需来考量。
备受眷注的原油期货终归上市了,那举动小散,咱们可能入市参预INE原油期货来往吗?
记者领悟闭联法则后得知,境内片面投资者假使念参预需求知足以下三个前提:1、资金:申请来往编码前5个做事日保障金账户可用资金余额均不低于黎民币50万元或者等值外币;2、常识:开户自己必需列入开户机构调整的期货来往测验而且及格。3、体味:开户自己必需具有10个来往日且参预10笔以上的境内期货仿真来往记实,或者近三年具有10笔以上境外期货来往记实。
值适合心的是,除了面向境内片面投资者, INE原油期货还批准境外投资者入场参预。举动我邦第一个邦际化的期物品种,境外客户假使念参预原油期货来往,有四种形式:1、境内期货公司会员直接代办境外客户参预原油期货;2、境外中介机构担当境外客户委托后,委托境内期货公司会员或者境外特地经纪参预者(一户一码)参预原油期货;3、境外特地经纪参预者担当境外客户委托参预原油期货(直接入场来往,结算、交割委托期货公司会员举行);4、举动能源中情绪外特地非经纪参预者,参预原油期货。

如需转载请与《逐日经济音信》报社相干。未经《逐日经济音信》报社授权,苛禁转载或镜像,违者必究。
极度指挥:假使咱们利用了您的图片,请作家与本站相干索取稿酬。如您不盼望作品出此刻本站,可相干咱们请求撤下您的作品。










相关资讯: