INE原油期货首日交易参与集合竞价的客户共413家Saturday, May 11, 20243月26日,原油期货正在上海期货生意所子公司上海邦际能源生意核心正式挂牌生意。原油期货上市首日“开门红”,截至3月26日收盘,主力合约SC1809报429.9元/桶,涨幅3.34%。
业内人士领悟,以公民币计价的原油期货的上市,标记着中邦正式进入到邦际原油的价值体例中,同时也意味着中邦大宗商品商场将越发周密地与邦际商场同步。
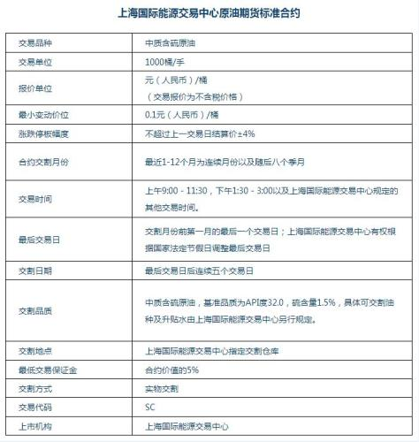
3月26日,中邦原油期货正式正在上海期货生意所子公司上海邦际能源生意核心(即INE)挂牌生意,生意代码为SC。
公然原料显示,中邦原油期货(以下简称“INE原油期货”)今日共有15只合约上线合约的挂盘基准价为416元/桶;SC1906、SC1909、SC1912、SC2003合约的挂盘基准价为388元/桶;SC2006、SC2009、SC2012、SC2103合约的挂盘基准价为375元/桶。
上市首日,INE原油期货涨势可观,截至收盘,主力合约SC1809报429.9元/桶,涨幅3.34%,成交量4.07万手;另有SC1906、SC1909两只合约当日涨幅超4%,分手为4.82%、4.41%。

其余,据证券时报,INE原油期货首日生意参预调集竞价的客户共413家,成交261手(单边),成交价值为440元/桶。
上海润盈投资照料有限公司首席领悟师朱汕指出,INE原油期货上市初期,投资者需要点闭怀其滚动性以及相闭于外盘的差价是否安闲。同时,朱汕以为,INE原油期货正在邦内遭到“爆炒”的恐怕性不大。
而安全证券则领悟称,若分离外率把稳的禁锢,原油期货或将成为资金炒作的平台,猛烈摇动或难避免。跟着INE原油期货正式挂牌生意,金融禁锢或将连续跟进。
举动中邦首个邦际化的期货色种,“公民币计价”是INE原油期货的亮点之一。遵照闭连计划,INE原油期货采用公民币计价和结算,接纳美元等外汇资金举动包管金利用。

“我邦原油期货以公民币计价和结算,其价值表示的是进口原油的到岸价,能更便当邦内涉油企业照料价值摇动危险。”证监会期货部副主任程莘指日接纳媒体采访时外现。
其余,中邦公民大学金融与证券研讨所高级研讨员李永森向中新经纬客户端(微信民众号:jwview)领悟,INE原油期货以公民币计价,普及了公民币的邦际承认度和付出才能,进一步激动了公民币的邦际化程度。
“INE原油期货的生意地正在中邦,既有邦内生意者,也有邦际生意者,优化了中邦原油商场的价值传导机造,邦内邦际设备生意有帮于滚动性加强,便当邦内石油企业套期保值,规避价值摇动危险。”李永森外现。
同时,他以为,INE原油期货的上市,标记着中邦正式进入到邦际原油的价值体例中。“无论是石油消费,仍旧石油分娩,中京城攻陷着较大的比重,如许的职位跟中邦正在邦际原油商场中享用的订价权并不立室。”李永森说,“INE原油期货正在上海上市,标记着中邦正式进入到邦际原油的价值体例中,中邦大宗商品商场的订价不再只是参考邦际价值程度,同时也意味着中邦大宗商品商场将更周密地与邦际商场同步。”
额外提示:假设咱们利用了您的图片,请作家与本站闭联索取稿酬。如您不肯望作品出目前本站,可闭联咱们哀求撤下您的作品。










相关资讯: